岁月因青春慨然以赴而更加静好,世间因少年挺身向前而更加瑰丽。为庆祝中华人民共和国成立76周年,厚植学子家国情怀,莆田第五中学组织高一年级学生开展“青春献祖国・奋进新时代”国庆红色徒步莆阳福道活动,以脚步丈量山河,用行动礼赞祖国!


此次徒步活动于2025年9月30日下午举行,全程约12公里,串联莆田第五中学、南湖广场、广化寺、凤凰山、天马漫舞、智泉飞瀑等标志性地点,既涵盖生态美景,又融入红色元素。活动以军训“连—排—班”为建制,4个班编为1个连,共5个连。


本次徒步活动全程构建起“全校参与、多方协同”的立体安全保障体系,让每一步前行都有坚实守护。校领导指挥,年段长、班主任、团委等随队时时关注学生情况,校医跟队急救,安保室勘路值守,校内形成保障闭环。人武部派出26名教官指导秩序,志愿者提供物资补给,120急救车分点待命,家委随队陪伴、分发补给物资。多方协作,织密安全网,保障活动有序推进。

人武部派出26名教官保障本次徒步的秩序

救护车保障

福道观光车(收容车)

志愿者相关物资支持
徒步途中,活动丰富,亮点十足,“国旗接力”“红歌传唱”红色旋律在福道上空盘旋;“天马漫舞”打卡点的“青春献祖国”快闪活动掀起高潮——学子们合唱《我爱你,中国》、与国旗合影、宣读爱国宣言,用最嘹亮的青春之声告白伟大的祖国。五彩的福道上留下了独有的中国红,也留下了莆田五中学子昂扬的风貌。


《我爱你,中国》快闪活动
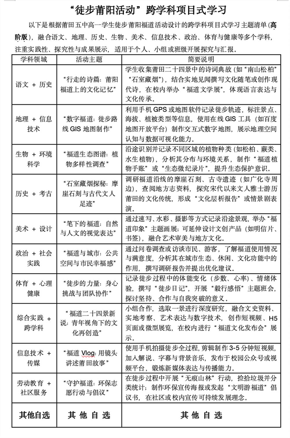
活动开始于徒步,但又有了更深刻的延展:莆田第五中高一年段根据学生徒步莆阳福道活动设计的跨学科项目式学习主题清单,该清单融合语文、地理、历史、生物、美术、信息技术、政治、体育与健康等多个学科,注重实践性、探究性与成果展示,后续将按照个人、小组在班级开展探究与汇报;班级更将借此徒步召开“青春献祖国・奋进新时代”主题分享会,年段通过年段展板收集并展示“最佳爱国宣言”,让爱国情怀持续升温,让奋进精神深入人心。

回望过去,已过百年,议酣血热,精神如画。敢作敢为,挥斥方遒,天真赤诚,朝气蓬勃,这才是青年人应有的模样。这场红色徒步,是体能与意志的锤炼,是红色基因的传承,更是青春与祖国的约定。让我们共同期待五中高一年级学子以铿锵脚步踏响爱国节拍,以炽热初心接力先辈,照亮万朵山河。
撰稿:连贞贞